André SUCHET
Donnant suite à un ensemble de travaux sur le recrutement social de l’activité descente de canyon en France (Suchet & Jorand, 2009; Suchet & Silvestri, 2011), cet article réinterroge l’approche socio-culturelle des pratiques sportives (Pociello, 1981), certains aspects d’un espace social du tourisme (Kowalski & Loisel, 1996) et surtout l’actualité du mécanisme de distinction (Bourdieu, 1979).
Dans le début des années 1980, en référence à l’espace des positions sociales (Bourdieu, 1979; Bourdieu & Saint-Martin de, 1976), Pociello et son équipe élaborent un espace des sports où les différentes activités physiques se positionnent dans la société française (Pociello, 1979, 1981). L’auteur détermine notamment deux grandes oppositions : d’une part les activités de force (haltérophilie, disciplines d’affrontement direct) contre les activités à dominante technologique ou informationnelle (vol libre, conduite d’engins) et, d’autre part, les modalités motorisées ou avec prélèvement dans l’environnement (rallyes, chasse, motonautisme) contre l’écologisation des pratiques de voile, de randonnée ou d’alpinisme (Pociello, 1995). Au fil de ses publications, cet auteur construit également le champ socio-culturel d’une activité en particulier : le rugby (Pociello, 1983). Au sein de cette activité, l’auteur montre que les caractéristiques de la pratique ne sont pas uniformes et que les différentes modalités de jeu se distribuent selon les caractéristiques sociales et professionnelles des joueurs. En utilisant la liste des métiers de 500 joueurs de rugby de première division (amateur au moment de l’étude), Pociello distingue ainsi : un rugby de tranchée (avec les avants qui poussent dans la mêlée et se caractérisent par une sur-représentation des ouvriers), un rugby de décision (avec les demis qui pilotent le jeu et dont la plupart sont techniciens supérieurs ou employés) et un rugby champagne (avec le jeu de vitesse et d’évitement des trois-quarts symbolisé par le nœud papillon rose que portent les futurs chefs d’entreprise d’une marque de vêtements dont ce sera le logo : Eden Park). Depuis, toute une littérature est consacrée à répéter ce modèle : dans les disciplines de combat (Clément, 1985), en canoë-kayak (Lapierre, 1981), en ski de fond (Chaze, 1986), sur la fréquentation des zones forestières (Kalaora, 1993)[1], dans l’espace restreint du Bassin d’Arcachon (Michot, 1998), chez les motards (Duret, 1985), concernant le vol libre (Jorand, 2000), la navigation (Falt, 1981; Jallat, 2003) puis le surf (Al Azzawi, 2009) ou encore au sujet de l’alpinisme (Lefèvre, 2002, 2004).
À chaque fois, les auteurs établissent différents idéaux-types de pratiquants, montrent l’influence du mécanisme de distinction dans l’activité et inversement les usages spécifiquement populaires de l’espace. Par exemple, dans le cas des pratiques de combat (Clément, 1985), la distance de garde semble restituer la hiérarchie sociale : les classes dominantes pratiquent l’aïkido, pendant que les classes populaires préfèrent le corps à corps de la lutte, tandis que les judokas se situent entre les deux. Cette étude illustre à la fois un rapport social à l’espace et l’importance du rapport au corps (Boltanski, 1971; Bourdieu, 1987). Autre situation, dans le cas des pratiques de nature, Kalaora (1993) étudie la fréquentation des zones forestières. Cet auteur découvre que plus on monte dans la hiérarchie sociale, plus les personnes pénètrent au cœur de la forêt alors que les classes populaires restent en périphérie, on pense au pique-nique à côté de la voiture sur une aire de stationnement. En mer, il en est de même avec la plaisance (Falt, 1981; Jallat, 2003) dont « la distribution spatiale est souvent synonyme de distribution sociale ». En haute montagne, à partir d’une enquête lourde auprès des usagers dans le massif du Mont-Blanc et des Aiguilles-Rouges, Lefèvre (2002, 2004) analyse la structuration sociale des pratiques sportives de nature en haute montagne. L’auteur détermine huit modalités de pratique et l’ensemble de ses résultats « confirme l’existence d’une structure géo-alpinistique avec un marquage territorial des pratiques […] déjà constatée dans d’autres espaces naturels comme la mer, où la distribution spatiale est souvent synonyme de distribution sociale au sens de Bourdieu » (Lefèvre, 2004, p. 71). Cet auteur détaille aussi l’effet de l’altitude : la moyenne montagne, espace d’évolution de la randonneuse (plus ou moins issue des classes populaires) s’oppose aux sommets himalayens que tente d’atteindre l’alpiniste haut-de-gamme (situé dans le haut de la hiérarchie sociale, et dont Pierre Mazeaud ou Maurice Herzog sont les archétypes historiques). Un graphique permet de visualiser l’ensemble de son travail.
1. Un problème de recherche
À la suite de ces auteurs, suivant la même approche, et afin de mieux connaitre une activité sur laquelle il n’existait aucune étude, une série de publications et de rapports de recherche a été effectuée sur la fréquentation des sites naturels de canyoning (Suchet & Jorand, 2009; Suchet, Jorand & Mao, 2008; Suchet & Félix-Faure, 2010; Suchet & Silvestri, 2011). Ces résultats, en accord avec la littérature précédemment citée sur beaucoup d’aspects, montraient toutefois une contradiction importante avec cette dernière. En résumé, selon Suchet & coll. (2009, 2011) le plus haut degré d’engagement et les réalisations les plus prestigieuses en canyoning sont à l’actif des couches populaires dites stabilisées ou des petites classes moyennes (notamment des professions techniques, retraités et des fonctionnaires de catégorie inférieure), tandis que les cadres supérieurs (majoritairement du privé) se contentent d’un après-midi « découverte » sous l’encadrement d’un moniteur pendant les vacances. Cet écart, dans une situation qui semble par ailleurs cohérente avec les résultats de la recherche en géographie et en sociologie des activités de nature (Corneloup, 2003, 2007; Soulé & Corneloup, 2007; Callède, Sabatier & Bouneau, 2014), mérite réflexion. Certaines hypothèses -sur lesquelles nous reviendrons plus longuement- avaient d’ailleurs été déjà formulées au moment de ces publications (notamment Suchet & Jorand, 2009). Le présent article discute ainsi les raisons théoriques et empiriques[2] [2] de cet écart entre les résultats des études menées en descente de canyon et ceux de la littérature de référence (notamment Jorand, 2000; Jallat, 2003; Créac’h, 2003 ; Lefèvre, 2002, 2004, dans le domaine des loisirs sportifs de nature). La notion d’engagement corporel (Routier & Soulé, 2012 ; Soulé & Corneloup, 2007) comprise à la fois comme un comportement possiblement déterminé et comme une décision permet d’envisager une certaine neutralité initiale dans cette réflexion. Ce travail permet notamment d’interroger l’actualité du mécanisme de distinction et du concept d’habitus tels que formulés par Bourdieu (1979) à propos de la société française du milieu du XXème siècle (Coulangeon & Duval, 2013) et de rediscuter la pluralité, dissonance ou singularité des individus dans la société (Corcuff, 1999; Frère, 2005).
La pratique du canyoning en France
Médiatisée notamment par les images de Nicolas Hulot au début des années 1990, la descente de canyon est une activité hybride de randonnée, d’escalade, de spéléologie et de nage en eau vive très ludique. Cette activité, née dans la mouvance des pratiques sportives apparues au tournant des années 1970 en France (Loret, 1995; Pociello, 1989; Dienot & Theiller, 1999), connaît, depuis le début des années quatre-vingt, un développement important à la fois touristique et sportif. Localement, des études indiquent 11 000 passages annuels pour 9 500 usagers dans le département des Pyrénées-Atlantiques et environ 30 000 passages annuels en Pyrénées-Orientales [3] ; 15 à 25 départements français ayant une offre développée en canyoning. Les études de Perrin & Mounet (2009, 2004) montrent parfaitement l’organisation de cette activité à l’échelle territoriale et la structuration plus ou moins forte de l’offre selon les massifs et les sites.
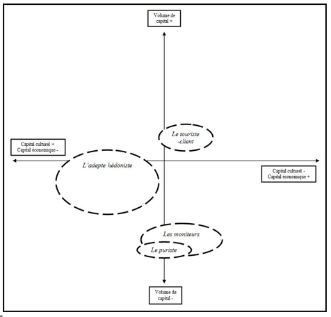
L’activité canyoning concerne 74% d’hommes, 26% de femmes et une moyenne d’âge de 28 ans (16% des personnes entre 8 et 18 ans, 60% entre 18 et 36 et 15% entre 36 à 54). Les pratiquants indépendants (dit aussi autonomes), ne représentent que 24% des utilisateurs interrogés, contre 67% de clients encadrés par un moniteur. Au-delà de cette présentation démographique de l’activité, les travaux de Suchet & Jorand (2009) permettent d’identifier quatre principaux groupes d’usagers : les touristes-clients, les adeptes hédonistes et les puristes passionnés, auxquels il faut ajouter les professionnels en situation de moniteurs de canyoning. Ces constructions en idéal-type, une fois re-catégorisées dans le logiciel de traitement de données, constituent respectivement 67%, 16% et8% de la fréquentation (le chiffre concernant les professionnels d’encadrement n’est pas significatif en raison de la taille de l’échantillon).
| Les groupes de touristes clients | Encadrés par un professionnel de l’activité : ne choisissent ni le parcours ni ses caractéristiques, pas d’investissement continu dans l’activité (location du matériel…). Modalité qui accueille le plus de femmes au sein de l’activité (38%). Pour la majorité, c’est la première descente (73%) et moins de 13% ont déjà réalisé plus de cinq canyons. Ils se déclarent « débutants », « découvrir » et faire l’activité « pour voir ». Le taux de passage d’une pratique encadrée payante à une modalité autonome est inférieur à 5% (des pratiquants). Il s’agit pour eux d’une activité de vacances, d’un sport nature. Discours écologique relativement peu présent, et préférence pour l’aspect hédoniste ou ludique « on est venu pour les sensations, les sauts », « c’est sportif, amusant », un effet de mode est évoqué. Des vacances polyvalentes plutôt haut de gamme. Si le contexte est familial, la pratique elle-même concerne les 28-45 ans, c’est-à-dire le couple parental (32%), ou les 15-25 ans (60%). Réussite familiale, professionnelle et scolaire, ces personnes déclarent une préférence pour le théâtre, la lecture, la musique mais aussi le bowling, le cinéma ou encore « faire les boutiques ». Orientation politique centre droite (40%), légère prédominance du capital économique sur le capital culturel légitime, une certaine culture de la compétitivité (plus ont fait de choses et plus les vacances sont réussies) avec une sous-représentation des enseignants au profit des cadres d’entreprise marquent ici les traces d’une « culture du privé » (Singly de & Thélot, 1989). |
| Les adeptes hédonistes | Pratiquants autonomes, parcourant de 4 à 40 canyons par saison en condition optimale. Techniquement, lorsqu’un saut est délicat ou un toboggan trop vertical, ils n’hésitent pas à descendre en rappel, voire à poser une corde débrayable. Résidant à moyenne distance des sites « l’essentiel [pour eux] est de se faire plaisir ». Ils considèrent le canyoning comme une « pratique sportive de nature » et comme étant « assez dangereux ». Il y a polyvalence entre les activités de montagne (la randonnée, l’escalade, l’alpinisme puis la spéléologie et le canoë-kayak) et les activités de mer non motorisées. Dans cette catégorie, se trouvent les bénévoles des structures associatives (CAF, FFME) avec leur groupe, et en relation avec des plaisirs tels que « apéro », « repas convivial ». Surreprésentation des enseignants (24%), des techniciens (environ 20%), mais aussi des employés (souvent dans les grandes entreprises françaises : EDF, La Poste…). L’orientation politique centre-gauche (53%) venant alors confirmer les traces d’une certaine « culture du public » (Singly de & Thélot, 1989). |
| Les puristes passionnés | Hommes âgés de 35 à 65, résidant à proximité des sites en zone rurale, les puristes, ou « passionnés », ainsi qu’ils se définissent, pratiquent toute l’année, c’est-à-dire aussi en conditions difficiles : canyons partiellement gelés l’hiver, encombrés après les crues au printemps ou à l’inverse complètement secs l’été. Les puristes passionnés totalisent le plus grand nombre de sorties (de 40 à 100 sorties par année), à des horaires parfois particuliers (le soir « après le travail », la nuit…). Issus des activités de montagne (escalade, alpinisme), sinon de la spéléologie. Pour eux « en canyon, on ne rigole pas ». Ouvreurs et premiers équipeurs de parcours, réalisent des voyages consacrés à l’activité (Sierra de Guara, Tessin, Andalousie…), forte connaissance du milieu. Techniquement, ils préfèrent les franchissements en libre (sauts à 18-20 mètres, toboggans difficiles, désescalades exposées…). Absence de structure familiale (divorce, séparation…). Retraités, sans emploi, techniciens ou employés. Parfois au CAF ou à la FFS, ils refusent l’engagement administratif, critiquent les « excès de réglementation », les « groupes » et « les évolutions de société » au prisme d’opinions environnementales et politiques tranchées. |
| Les moniteurs de canyoning | Tous de sexe masculin, de 30 à 50 ans, « une population vieillissante, il y a peu de jeunes qui s’engagent ». Le plus souvent issus du milieu commerçant local, où ils ont appris à « rentabiliser leur passion », ils dirigent une entreprise unipersonnelle sur deux activités (le canyoning plus leur discipline d’origine : randonnée, escalade…) ou bien travaillent, hors saison, dans un magasin de sport. Sans bagage scolaire, ni références culturelles importantes, leur niveau financier reste modeste en raison de la saisonnalité du métier. Une assez grande permissivité sur les débats internes au milieu pratiquant les oppose alors aux puristes qu’ils rejoignent pourtant par d’autres aspects. |

(Suchet § Jorand, 2009).
III. Mécanisme de distinction versus principes de rapport au corps
Si le positionnement des professionnels de l’activité correspond bien à ce que met en évidence Lefèvre (2004) pour le cas de la montagne, le traitement des données révèle un investissement dans l’activité inversement proportionnel au volume de capital économique et culturel des usagers. Les puristes passionnés, qui représentent le haut de la hiérarchie dans l’activité s’inscrivent socialement dans les classes populaires ou petites classes moyennes.
Sachant les apports des nouvelles approches dispositionnalistes, il semblerait possible d’attribuer ces résultats à une « dissonance de consommation culturelle » (Lahire, 2004). L’hypothèse est d’ailleurs alimentée par le constat d’itinéraires biographiques complexes. Un certain nombre de ces puristes ont en effet multiplié les expériences sociales et les situations professionnelles comme autant de sources d’influence. Certains d’entre eux vivent un déclassement social ou une bifurcation de vie (divorce, séparation, perte d’emploi…) au moment de l’intensification de leur pratique du canyoning.
À partir d’une enquête de terrain ethnographique (réalisée deux ans après l’approche quantitative par questionnaire déjà citée), il apparait plutôt l’hypothèse d’une correspondance entre modalités de pratique et positions de classe en mobilisant les principes du rapport au corps socialement acquis par les individus. En effet, outre le prestige, la distinction qu’apporte un haut degré de pratique (au sens de Bourdieu, 1979) en canyoning se traduit dans les faits par une mise en difficulté du corps : endurance, progression en eau froide, remontées dans des éboulis, matériel d’équipement lourd [4]. Il faut dire que la descente de canyon hors saison et la découverte de nouveaux sites obligent parfois des passages dans la boue, le débroussaillage du parcours envahi de ronces, la traversée de vasques d’eau croupissante. Les personnes que nous avons rencontrées portent des vêtements de terrain usagés, ne se coiffent pas et certains d’entre eux traduisent par leurs mains une pratique intensive de la nature. Le cliquetis du matériel technique complètement usé, décoloré par le soleil, apporte une touche de poésie. Bref, la figure du « baroudeur » semble adaptée pour décrire leur hexis corporelle (Bourdieu, 1979, 1987). Plusieurs entretiens révèlent que les ouvreurs de canyon rencontrent parfois un animal mort coincé ou noyé… autant d’éléments qui correspondent finalement davantage à un habitus de classe populaire qu’à celui des fractions socialement dominantes (Boltanski, 1971; Bourdieu, 1979). Cette première explication est particulière sur un plan théorique puisqu’elle met à jour une sorte de contradiction dans le dispositif même de Bourdieu appliqué aux activités physiques et sportives de nature. Les principes du rapport au corps sociologiquement définis par le structuralisme génétique viennent ici contrarier le mécanisme de distinction.
Le raisonnement est d’autant plus séduisant qu’il donne à voir un cas de choix, par l’individu, entre plusieurs déterminismes, cet « homme pluriel » (Lahire, 1998, 2004) sans pour autant sous-diviser la personne (ce que Frère, 2005, reproche à Lahire). L’agent devient acteur, et les perspectives théoriques se multiplient.
Dans ces conditions, les groupes de touristes-clients, qui s’inscrivent dans la culture des vacances polyvalentes, apportent matière à ceux qui pensent que « le style de vie des classes supérieures se caractérise aujourd’hui moins par la légitimité culturelle des préférences et des habitudes que par l’éclectisme des goûts et des pratiques » (Coulangeon, 2004, p. 60), c’est-à-dire à la thèse d’un individu omnivore ou univore dans ses consommations, défendue par le sociologue américain Peterson (1992) et déjà mise en œuvre dans le champ sportif par Lefevre & Ohl (2012).
Néanmoins, cette réponse est encore largement insuffisante au regard de la littérature en sciences du sport qui montre l’engagement des classes favorisées en spéléologie, en alpinisme ou en course de longue durée, c’est-à-dire dans la boue, dans le froid et en condition d’effort physique extrême.
IV. De la dimension compétitive de l’effort (réflexion À partir des raids, des trails et des marathons)
Au milieu des années 1980, Faure (1987, pp. 38-39) relevait clairement une sur-représentation des catégories supérieures (professions libérales et cadres et dirigeants d’entreprise) dans une pratique fréquente du marathon. Pourtant, les multiples extraits d’entretiens qu’il rapporte, « se lever à 6 heures du matin », courir dans Paris « sous la pluie, dans le froid »… correspondent bien à ce qu’il nomme une « pratique ascétique ». Cet auteur remarque aussi l’insistance des personnes à définir leur engagement comme une activité de compétition et démontre que « la sur-représentation des catégories supérieures (dirigeants, professions libérales et cadres) s’accompagne d’une pratique fréquente et intense, avec un investissement compétitif marqué, tandis que la représentation populaire (employés, ouvriers) s’accommode d’une pratique plus irrégulière, sans grand souci de performance, tendance nettement accentuée dans le cas des ouvriers » (Faure, 1987, p. 37). Les chiffres obtenus par Lapeyronie (2007) à partir d’un échantillon de 1 000 marathoniens, sur 14 courses françaises[5], selon la méthode des quotas, corroborent et actualisent ces résultats. Il reconnait ainsi que « la comparaison avec les autres études […] ne montre pas de différence significative, bien que certaines données datent de plus de 20 ans », puis explique que « le paysage marathonien se caractérise par une évolution diversifiée de l’offre […] et une demande dont le profil sociologique reste semblable ». Cet auteur conforte « l’hypothèse d’une pratique de classe » et l’absence de démocratisation sociale proportionnelle du recrutement des coureurs de marathon. « Le marathon, témoin phare de la course à pied libre, attire quantitativement toujours plus de néophytes et d’anciens sportifs ; mais la structure sociale ne semble pas avoir changé. Sa composition en fonction des capitaux sociaux, culturels et économiques confirme la reproduction sociale » (Lapeyronie, 2007, pp. 206-207).
Les études relatives au raid, au trail ou à différentes formes d’ultra-fond confirment la donne et le déterminisme social perdure ou même s’amplifie dans les formes d’engagement les plus extrêmes. Dans son étude exploratoire auprès des raideurs principalement domiciliés en région parisienne, Guyot (2004) relève une majorité de diplômés et de cadres supérieurs. Plus encore, l’étude menée par Bessy (2012) à propos de l’Ultra-Trail du Mont-Blanc (donnant suite à son étude sur le Grand raid de la Réunion), montre un certain élargissement du recrutement social de ces épreuves sportives médiatisées, tout en confirmant « une sur-représentation très nette des professions et catégories sociales favorisées et une sous-représentation significative des professions et catégories sociales intermédiaires ou populaires ». Ces deux auteurs, pourtant proches de Ehrenberg et Le Breton, citent néanmoins respectivement Pociello et Bourdieu afin de justifier ces chiffres. On peut citer dans le même sens, les résultats des recherches de Barthélémy (1999) et Knobé (2006) sur le Marathon des sables, une épreuve emblématique de l’extrême organisée depuis 1986.
Premièrement, il semble que les raids internationaux liés à de grandes organisations commerciales favorisent les cadres du privé (Barthélémy, 1999; Kay & Laberge, 2002), tandis que les courses sur route associatives et festives dont l’organisation reste plus légère, favorisent les cadres du public et les professions intellectuelles supérieures (Bessy, 1994; Lapeyronie, 2007). Deuxièmement, Knobé (2006, p. 416) révèle comment la participation à de telles épreuves implique « des stratégies de contournement et de reconversion (au sens de Bourdieu) visant à éviter le marché très concurrentiel de la course à pied compétitive fédérale pour investir un marché plus réservé assurant une valorisation symbolique très forte » à des personnes qui n’ont pas ou n’ont plus les capacités physiques suffisantes pour remporter un championnat de France ou une Coupe du monde [6], mais disposant de ressources financières, sociales et culturelles importantes.
Autrement dit, ce n’est pas l’eau froide, la longueur des marches d’approche vers le canyon et plus généralement l’effort physique d’endurance durant la descente qui éloignent les catégories socio-professionnelles élevées d’un investissement important au sein de l’activité canyoning, mais plutôt les conditions sociales de cet effort. Raids, marathons, aventures organisées, à chaque fois il s’agit d’une compétition où réside une part d’esprit d’entreprise. Kay & Laberge (2002) en arrivent même à montrer la formation d’un habitus commun entre celui de chef d’entreprise dans un marché concurrentiel et celui de participant au Discovery Channel Eco-Challenge qu’elles étudient. Or ce n’est pas le cas en canyoning, il ne se trouve pas la moindre logique de compétition et d’organisation managériale entre les personnes que nous avons pu observer pendant la descente de canyon en France.
De plus, il est certain que les courses d’endurance (a minima un jogging le long des routes), participent à un besoin de remise en forme des classes sociales favorisées surexposées au risque de sédentarité. Le succès des salles de remise en forme au cours de cette période correspond à cette même tendance et à ce même besoin d’activité en milieu urbain (Bessy, 1990). Ce n’est pas non plus directement le cas de l’activité canyoning.
V. Du potentiel symbolique de la pratique (réflexion à partir des pratiques de haute montagne)
Les explications précédentes permettent de satisfaire une comparaison avec la course d’endurance et autre raid, néanmoins le cas des pratiques alpines reste un contre-exemple. Effectivement, après la fin des rivalités géopolitiques pour la conquête des plus hauts sommets du monde (Raspaud, 2003) et à l’exception du ski-alpinisme et de l’escalade en cascade de glace (pour lesquels il existe des championnats homologués en France et à l’étranger), on peut difficilement relier les pratiques ascensionnistes à une logique de compétition qui justifierait cette distribution sociale. En fait, c’est que l’alpinisme est historiquement porteur d’un capital symbolique considérable. Invention de la bourgeoisie, plus particulièrement de la petite bourgeoisie britannique montante qui n’était pas en fonction dans les colonies au milieu de l’Ère victorienne (Hansen, 2000; Hoibian, 2008), l’alpinisme semble intégré à l’habitus des classes dirigeantes en Europe, ce qui n’est pas le cas des pratiques de canyoning. La carrière de Maurice Herzog après son expédition à l’Annapurna en 1950 et celle de Pierre Mazeaud, premier français au sommet de l’Everest avec Jean Afanassieff en 1978, ou encore la réussite en affaires du guide et directeur technique de l’ENS/ENA-ENSA Édouard Frendo, illustrent bien les possibilités historiques de transfert du capital symbolique généré par l’excellence alpine (Hoibian, 2000) dans le champ politique, économique et social. Dans le grand public, y compris au quotidien, atteindre le sommet du mont Blanc, réaliser une face nord dans ce même massif, ou tenter un itinéraire en Himalaya apporte une reconnaissance sociale plus importante qu’une traversée du Trou de Fer à La Réunion, la descente en rappel du cirque du Bournillon dans les Alpes du Nord ou de la grande cascade de Gavarnie dans les Pyrénées. Au contraire, le canyoning tendrait à se dévaluer en loisir de vacances, sorte de récréation agréable mais pas sérieuse ni vraiment difficile. Beaucoup de personnes ne considèrent pas de la même manière la prise de risque dans ces deux activités : en ascensionnisme, elle serait œuvre de « courage » de la part « d’alpinistes expérimentés » ou « chevronnés », en canyoning, elle serait la preuve d’une « inconscience » de la « jeunesse …en mal de sensations fortes » [7].
En l’occurrence, le principe d’opposition « anciennes/nouvelles (pratiques) » (Pociello, 1981, pp. 220-224) générateur de distinction en faveur des secondes n’opère que peu ou pas. En dépit du renouveau très médiatisé que représentent ces activités initialement dites fun (Loret, 1995) ou « californiennes » (Pociello, 1981) apparues depuis une trentaine d’années en France et auquel participe le canyoning en montagne, l’alpinisme semble conserver une position plus élevée dans le système des sports (Pociello, 1995). Bref, le canyoning n’est pas (encore) une pratique de classe ou du moins une pratique classante !En l’occurrence, le principe d’opposition « anciennes/nouvelles (pratiques) » (Pociello, 1981, pp. 220-224) générateur de distinction en faveur des secondes n’opère que peu ou pas. En dépit du renouveau très médiatisé que représentent ces activités initialement dites fun (Loret, 1995) ou « californiennes » (Pociello, 1981) apparues depuis une trentaine d’années en France et auquel participe le canyoning en montagne, l’alpinisme semble conserver une position plus élevée dans le système des sports (Pociello, 1995). Bref, le canyoning n’est pas (encore) une pratique de classe ou du moins une pratique classante !
VI. Une affaire d’argent ? (réflexion à partir de la plaisance)
Penser que l’argent peut déterminer une pratique sociale peut sembler suspect dans le cadre d’une étude socio-culturelle, structuraliste et constructiviste. Pourtant, Bourdieu (1979, 1987) ne sous-estime pas les aspects financiers dans le volume de capital en présence. Le capital économique constitue l’une des deux grandes formes de capital opérant (devant le capital social et le capital symbolique, sans compter les différentes formes de capitaux spécifiques). Les nombreuses études réalisées sur les pratiques nautiques mettent en évidence le poids de ce capital économique (Falt, 1981; Sardou, 1995; Jallat, 2001, 2003; Créac’h, 2003). Falt (1981) dévoile en effet un système d’opposition entre les équipages de voilier (essentiellement dotés en capital culturel) et ceux des embarcations à moteur (inversement dotés en capital financier), mais démontre aussi le tonnage du bateau quasiment proportionnel au volume de capital de son propriétaire. Il est certain que le coût d’un voilier de croisière comme d’un motor yacht écarte financièrement un certain nombre de personnes. L’achat du navire, de l’accastillage et des équipements est assurément coûteux, mais aussi l’apprentissage de ce savoir-naviguer et les étapes de socialisation propres à ces activités… Autant d’éléments toujours déterminants et déterminés comme en atteste Créac’h (2003) dans une étude approfondie de l’habitus des navigateurs, confirmée depuis par Michot (2005).
Il est possible de revenir à ce sujet sur le cas de certaines courses prestigieuses déjà citées. Étudiant le Marathon des sables, Knobé (2006) souligne en effet que « le coût financier d’une participation assure à cette épreuve un recrutement social parmi les membres des classes moyennes ou supérieures » car même lorsque les ressources économiques font défaut « un volume important de capital culturel [et de capital social ou de capital symbolique] (Bourdieu, 1979) permet de mettre en œuvre des stratégies capables d’aboutir à une prise en charge financière partielle ou totale de la participation (sponsoring privé ou même public) ». Les déterminants économiques ne sont donc pas seulement propres à la navigation et nombreuses sont les activités économiquement déterminées, ce qui n’est pas le cas d’une descente de canyon : une combinaison néoprène Décathlon ou d’occasion, une dizaine de mousquetons et un baudrier auxquels ne s’ajoute que l’achat d’une corde et d’un sac, représentent en fait un investissement suffisant. Dans les régions de montagne en France, en Espagne ou en Italie, aucune adhésion ni droit de passage ne peut empêcher une pratique locale autonome.
Ainsi, une dernière hypothèse -validée que très partiellement notamment en raison des limites de nos possibilités d’étude- serait la fuite des pratiquants de condition économique et sociale très élevée vers les destinations exotiques (la descente de canyon se développe au Brésil, en Inde, en Asie du Sud-Est) et la participation à des rassemblements internationaux. Une enquête exploratoire que nous avons menée indirectement auprès de la fréquentation du Meeting International des Açores CIMA dans l’île de São Jorge en septembre 2015 [8], du Rendez-vous international de Canyon/Meeting International des Açores CIMA dans l’île de Flores en septembre 2016 (figures 2 et 3) [9] et auprès de certains membres de l’Himalayan Canyon Team de retour d’expédition en juin 2012 et juillet 2014 [10] ainsi que différentes sources documentaires [11] alimentent cette idée. Si les ouvertures de parcours en France dans les zones rurales restent la chasse gardée de quelques locaux, les grandes opérations menées pour ouvrir des itinéraires au Népal, au Brésil ou en Asie deviendraient progressivement l’affaire de pratiquants plus élevés dans la hiérarchie sociale. Des résultats qui mettent en évidence une sorte de division sociale de l’engagement dans l’activité entre la France rurale et montagnarde et les destinations étrangères plus ou moins exotiques. Il faut dire que les compétences qui deviennent nécessaires dépassent largement une simple connaissance empirique du terrain : logistique internationale, conditions météorologiques extra-européennes, location ou pilotage d’embarcations motorisées, reportage vidéo et photographique, animation d’un blog, liaison satellite, dossiers de financement public et recherche de sponsors, conférence de restitution, compte-rendu dans la presse… (Voir notamment les éléments visibles sur les figures 3 et 4). Une série d’entretiens [12] avec des pratiquants qualifiables localement de puristes passionnés, non participants de ces rassemblements internationaux confirme ces multiples freins : « c’est très cher, c’est tous des profs, des médecins, qui se payent ça ! » et « puis faut aimer organiser, moi je ne vais pas réserver des voitures, louer des gîtes avec des autorisations et cætera, ça ne m’intéresse pas ».

International des Açores CIMA 2016, île de Flores, septembre 2016 (source :
CIMA, 2015).

Canyon/Meeting International des Açores CIMA 2016, île de Flores,
septembre 2016 (source : CIMA, 2016).
Activité hybride de randonnée, d’escalade, de spéléologie et de nage en eau vive, le canyoning se prête bien au cadre d’analyse socio-culturel (Pociello, 1981, 1979) élaboré en référence au dispositif théorique de Bourdieu (1979, 1987). Les résultats déjà publiés permettent d’identifier trois principaux groupes d’usagers : les touristes-clients qui utilisent les services d’un moniteur, le plus souvent « pendant les vacances », les adeptes hédonistes, qui sont la moyenne des pratiquants autonomes et les puristes passionnés, issus des classes populaires et des petites classes moyennes, caractérisés par leur haut degré d’engagement dans l’activité (Suchet & Jorand, 2009; Suchet & Silvestri, 2011) à l’inverse des résultats obtenus dans d’autres activités (alpinisme, voile, motonautisme, raids, courses et trails). Cet article tentait de répondre à ce problème de recherche à travers plusieurs éléments, plusieurs hypothèses de travail. Subséquemment à cet effeuillage d’hypothèses, qui apportent toutes une certaine part d’explication mais sans parvenir à une résolution théorique ou empirique du problème en lui-même, il faut s’écarter du sujet pour se rendre compte qu’il ne s’agit pas d’une population sociale sur le même niveau. Cet écart résulte en fait surtout d’une superposition de plusieurs espaces des positions sociales. Les adeptes hédonistes et les puristes passionnés qui pratiquent régulièrement la descente de canyon en autonomie et les touristes-clients pour lesquels un après-midi de canyoning correspond à une animation de vacances, ne s’inscrivent pas dans le même engagement. Plus exactement, la fréquentation des sites naturels de canyoning en France se partage entre un positionnement dans l’espace des sports (de Pociello, 1979, 1981) et une inscription dans l’espace des loisirs de vacances, tel que partiellement dessiné par Kowalski & Loisel (1996). En effet, leur travail, notamment sur les destinations adoptées « entre mer, montagne et campagne » entre « vacances actives » et « séjour plus sédentaire » (figure 4) auquel il faudrait ajouter les recherches qualitatives de Périer (2000) puis Réau (2009, 2011), permettent d’imaginer cet espace social du tourisme qui n’est pas celui des pratiques sportives. Cet espace des positions sociales du tourisme admet des paramètres déterminants différents comme le nombre d’enfants, les déplacements professionnels ou la zone d’habitation dont les effets sont relativement moins présents dans une activité sportive à la demi-journée.

(Kowalski § Loisel, 1996)
Au final, ce travail est à la fois une réponse au problème de recherche identifié dans l’étude des pratiques de descente de canyon et plus largement une démonstration de la pertinence de ce cadre dans l’étude des activités entre sport et tourisme.
André Suchet
Maître de Conférences HDR
LACES-MSHA, Université de Bordeaux
Bibliographie
Al Azzawi, T. (2009). Les surfs. D’une pratique à la mode à des modalités de la pratique. Biarritz: Atlantica.
Barthélémy, M. (1999). Le Marathon des sables. Étude ethnologique et sociologique d’une épreuve multiple. Thèse de Doctorat, Université d’Aix-Marseille 2.
Bessy, O. (1990). De nouveaux espaces pour le corps. Approche sociologique des salles de « mise en forme » et de leur public. Le marché parisien. Thèse de Doctorat, Université de Paris V.
Bessy, O. (1994). 10 ans de fête : Marathon des châteaux du Médoc et des Graves. Pessac, Deltheil.
Bessy, O. (2012). The North Face Ultra-Trail du Mont-Blanc. Un mythe, un territoire, des hommes. Chamonix, Le Petit Montagnard & Autour du Mont-Blanc.
Boltanski, L. (1971). « Les usages sociaux du corps ». Annales, 26(1), pp. 205-233.
Bourdieu, P. (1979). La distinction. Critique sociale du jugement. Paris, Ed. de Minuit.
Bourdieu, P. (1987). Choses dites. Paris, Ed. de Minuit.
Bourdieu, P. & Saint-Martin de, M. (1976). « Anatomie du goût ». Actes de la recherche en sciences sociales, 5, pp. 2-81.
Callède, J.-P., Sabatier, F. & Bouneau, C. (Eds.). (2014). Sport, nature et développement durable. Une question de génération ? Pessac, Maison des Sciences de l’Homme d’Aquitaine.
Chaze, J.-P. (1986). Ski de fond pratique inclassable : réflexion sur l’origine des formes de mise en jeu corporelle dans la pratique d’un sport de masse à vocation touristique. Thèse de 3ème cycle, Université de Paris VII.
Clément, J.-P. (1985). Sur les sports de combat : Etude de trois disciplines de combat et de leurs usages sociaux. Thèse de 3ème cycle, Université de Paris VII.
Corcuff, P. (1999). « Acteur pluriel contre habitus ? À propos d’un nouveau champ de recherches et de la possibilité du débat en sciences sociales ». Politix, 12(48), pp. 157-173.
Corneloup, J. (2003). « Les cultures sportives de la montagne d’aujourd’hui et de demain ». In F. Bartczak & J. Rage (Eds.), Les Pyrénées entre deux mondes (pp. 133-158). Perpignan, Presses universitaires de Perpignan.
Corneloup, J. (Ed.). (2007). Sciences sociales et loisirs sportifs de nature. L’Argentière la Bessée: Éditions du Fournel.
Coulangeon, P. (2004). « Classes sociales, pratiques culturelles et styles de vie. Le modèle de la distinction est-il (vraiment) obsolète ? ». Sociologie & Sociétés, 36(1), pp. 59-85.
Coulangeon, P. & Duval, J. (Eds.). (2013). Trente ans après La Distinction de Pierre Bourdieu. Paris, La Découverte.
Créac’h, C. (2003). Les usages sociaux des voiliers : enjeux culturels des modes d’appropriation de la navigation. Thèse Doctorat, Université de Nantes.
Dienot, J. & Theiller, D. (1999). Les nouveaux loisirs sportifs en montagne : les aventuriers du quotidien. Talence: Maison des Sciences de l’Homme d’Aquitaine.
Duret, P. (1985). « Les usages sociaux de la moto ». Travaux et Recherches en EPS, 8, pp. 137-139.
Falt, P. (1981). « Les usages sociaux de la croisière ». In C. Pociello (Ed.), Sports et Société. Approche socio-culturelle des pratiques (pp. 261-284). Paris, Vigot.
Faure, J.-M. (1987). « L’éthique puritaine du marathonien ». Esprit, 125, pp. 36-41.
Frère, B. (2005). « Incertitudes sur l’Habitus. Paradigme génétique et phénoménologie : vers un approfondissement de la notion d’habitus ». Archives européennes de sociologie, 46(3), pp. 469-494.
Guyot, A.-L. (2004). « Les raiders, un nouveau « type » de sportif ? ». In C. Collinet (Ed.), Sport et sciences sociales (pp. 47-73). Paris, Publications de l’Université de Marne-la-Vallée.
Hansen, P. H. (2000). « Albert Smith, l’Alpine Club, et l’invention de l’alpinisme au milieu de l’ère Victorienne ». STAPS, 21(51), pp. 7-27.
Hoibian, O. (2000). Les alpinistes en France, 1870-1950, une histoire culturelle. Paris, L’Harmattan.
Hoibian, O. (Ed.). (2008). L’invention de l’alpinisme. Paris, Belin.
Jallat, D. (2001). L’espace de pratique de la voile légère en France : histoire, styles et représentations. Thèse de Doctorat, Université de Paris XI.
Jallat, D. (2003). « Étude sociologique des modalités de pratique de la voile légère ». Revue européenne de management du sport, 10, pp. 131-157.
Jorand, D. (2000). Histoire et sociologie du vol libre français. Structure, oppositions, enjeux. Thèse de Doctorat, Université de Paris XI.
Kalaora, B. (1993). Le musée vert : radiographie du loisir en forêt. Paris, L’Harmattan.
Kay, J. & Laberge, S. (2002). « The Corporate Habitus in Adventure Racing »”. International Review for the Sociology of Sport, 37(1), pp. 17-36.
Knobé, S. (2006). « Éléments pour une analyse sociologique de l’entrée dans l’ultrafond. L’exemple du marathon des sables ». Loisir et société, 29(2), pp. 401-421.
Kowalski, A.-D. & Loisel, J.-P. (1996). Les vacances des Français. Leur fidélité aux principaux types de séjour. Rapport du CREDOC.
Lahire, B. (1998). L’homme pluriel. Paris, Nathan.
Lahire, B. (2004). La culture des individus. Dissonances culturelles et distinction de soi. Paris: La Découverte.
Lapeyronie, B. (2007). Analyse socio-économique des processus de développement des pratiques sportives : l’exemple des marathons en France. Thèse de Doctorat, Université de Paris XI.
Lapierre, A. (1981). Sports de pleine nature et pratiques sociales. Analyse socio-culturelle du canoë-kayak et de l’escalade. Mémoire pour le diplôme de l’INSEP, Paris, INSEP.
Lefèvre, B. (2002). « Par monts et par vaux » : Contribution à l’analyse sociologique de l’alpinisme à travers la théorie de « l’espace des sports ». L’exemple des usagers de la haute montagne dans le massif du Mont-Blanc. Thèse de Doctorat, Université de Paris XI.
Lefèvre, B. (2004). « Contribution à l’étude de la structuration sociale des pratiques de haute montagne : l’exemple des usagers dans le massif du Mont-Blanc ». Revue de géographie alpine, 92(4), pp. 67-85.
Lefevre, B. & Ohl, F. (2012). « Consuming sports: distinction, univorism and omnivorism ». Sport in society, 15(1), pp. 44-63.
Loret, A. (1995). Génération glisse. Dans l’eau, l’air, la neige… la révolution du sport des « années fun ». Paris : Autrement.
Michot, T. (1998). Contribution à la compréhension et à l’analyse des pratiques nautiques sur le Bassin d’Arcachon. Thèse de Doctorat, Université de Paris XI.
Michot, T. (2005). « Le champ des pratiquants de la plaisance : stabilité des habitus ». In N. Bernard (Ed.), Le nautisme : acteurs, pratiques et territoires (pp. 167-176). Rennes, Presses universitaires de Rennes.
Périer, P. (2000). Vacances, populaires : images, pratiques et mémoire. Rennes, Presses universitaires de Rennes.
Perrin, C. & Mounet, J.-P. (2004). « L’insertion de l’offre de canyoning dans l’industrie touristique : une étude comparative entre le massif des Bauges et le Vercors ». Loisir et société, 27(1), pp. 143-172.
Perrin, C. & Mounet, J.-P. (2009). « Canyoning et gestion de l’espace naturel. Les exemples du Vercors et du massif des Bauges ». EspacesTemps.net, http://espacestemps.net/document7874.html.
Peterson, R. A. (1992). « Understanding audience segmentation: From elite and mass to omnivore and univore ». Poetics, 21(4), pp. 243-258.
Pociello, C. (1979). « Pratiques sportives et demandes sociales ». Travaux et Recherches en EPS, 5, pp. 31-48.
Pociello, C. (1981). « La force, l’énergie, la grâce et les réflexes. Le jeu complexe des dispositions culturelles et sportives ». In C. Pociello (Ed.), Sports et Société. Approche socio-culturelle des pratiques (pp. 171-237). Paris, Vigot.
Pociello, C. (1983). Le rugby ou la guerre des styles. Paris, Métailié.
Pociello, C. (1989). « Les tendances d’évolution des pratiques de loisirs sportifs ». Mappemonde, 4(2), pp. 2-6.
Pociello, C. (1995). Les cultures sportives. Paris, Presses universitaires de France.
Raspaud, M. (2003). L’Aventure himalayenne. Les enjeux des expéditions sur les plus hautes montagnes du monde, 1880-2000. Grenoble, Presses universitaires de Grenoble.
Réau, B. (2009). « Voyages et ‘jeunesse favorisée’. Usages éducatifs de la mobilité ». Agora débats/jeunesses, 53, pp. 73-84.
Réau, B. (2011). Les Français et les vacances. Paris, CNRS Éditions.
Routier, G. & Soulé, B. (2012). « L’engagement corporel, une alternative au concept polythétique de sports à risque en sciences sociales ». Science & Motricité, 77, pp. 61-71.
Sardou, C. (1995). Les Déterminants de la pratique de loisir sportif : le cas de la plaisance maritime à Marseille. Thèse de Doctorat, EHESS, Paris.
Singly de, F. & Thélot, C. (1989). Gens du privé, gens du public. Paris, Dunod.
Soulé, B. & Corneloup, J. (2007). Sociologie de l’engagement corporel. Risques sportifs et pratiques « extrêmes » dans la société contemporaine. Paris, Armand Colin.
Suchet, A. & Félix-Faure, E. (2010). Milieux fédéraux, associatifs et web-communautaire pratiquant les activités canyon : attentes, sécurité, formation. Rapport à la FFCAM, FFS et FFME. 4 vols.
Suchet, A. & Jorand, D. (2009). « La fréquentation des sites naturels de canyoning : une approche socio-culturelle ». Karstologia, 53, pp. 15-26.
Suchet, A., Jorand, D. & Mao, P. (2008). Les usagers des parcours naturels de canyoning en France. Rapport de recherche pour le compte de la FFS et de la FFME.
Suchet, A. & Silvestri, S. (2011). « Canyoning : le renouveau des clientèles ». Revue Espaces, tourisme & loisirs, 291, pp. 23-29.
Suchet, A. (2019). Pratiques récréatives et médiations territoriales. Contribution à une géographie sociale et culturelle du sport, du tourisme et des loisirs. Mémoire du diplôme d’Habilitation à diriger des recherches, Université Bordeaux-Montaigne.
Veblen, T. (1970). Théorie de la classe de loisir. Paris, Gallimard.
Notes
[1] Si l’auteur mobilise Bourdieu, il se réfère autant à Veblen (1970), démontrant par là une proximité que l’on manque trop souvent de souligner entre ces deux auteurs.
[2] Notamment trois réflexions sont proposées par une confrontation des éléments de la littérature à partir d’un raisonnement complété par un ensemble d’observations ethnographiques participantes et non-participantes réalisées entre 2007 et 2017, huit entretiens d’étude indirecte et neuf entretiens semi-directifs, un recueil et traitement de sources en ligne (notamment le blog Himalayan canyon team, les pages web des cinq derniers rassemblements internationaux de l’activité, les pages web FFME, FFS et FFCAM sur l’activité à l’étranger), les forums du site de référence Descente-Canyon.com et de sources documentaires (archives FFS et privées, presse).
[3] Sources : DRDJS Aquitaine-Gironde, 2006, et DDJS Pyrénées-Orientales, 2008.
[4] L’équipement fixe des parcours avec un perforateur sur batterie transporté en sac étanche ou un ensemble marteau et tamponnoir, des cordes supplémentaires, des sangles et des maillons métalliques qui, une fois dans l’eau, peuvent devenir un fardeau extrêmement lourd.
[5] Dont les plus connues : le marathon de Paris, le marathon des châteaux du Médoc et des Graves, le marathon de la Rochelle…
[6]La Coupe du monde de marathon se déroule dans le cadre des Championnats du monde d’athlétisme.
[7] Éléments de prise de note ethnographique du vocabulaire associé à l’activité en contextes divers entre 2007 et 2017 et recherche effectuée sur Factiva (base de presse française et internationale en texte intégral produite par Dow Jones et Reuters) http://global.factiva.com/sb/default.aspx?lnep=hp par le portail du SICD2 de Grenoble. Requête : canyoning, canyonisme, descente de canyon. Date : toutes les dates.
[8] Double entretien semi-directif (avant le départ et au retour à Toulouse) avec deux des participants. Thèmes de l’entretien : organisation du voyage, niveau socio-économique des autres participants, dépenses, préférences culturelles et activités collectives durant le séjour aux Açores.
[9] Double entretien semi-directif (avant le départ et au retour à Toulouse et à Grenoble) avec trois des participants. Mêmes thèmes d’entretien.
[10] Double entretien semi-directif avec trois des participants dans les mêmes conditions que précédemment (Grenoble et Perpignan), entretien semi-directif long avec Maurice Duchêne, International Centre for the Exploration of the Himalayas, Exploitation du blog http://himalayan-canyon-team.blogspot.fr/
[11] Archives de la FFS (partie non-classée), Lyon ; plusieurs documents font référence au prix élevé des participations au Rassemblement international organisé au Mexique en 2004 et en Utah, USA, en 2007. Certains documents donnent notamment l’ensemble des sommes dépensées pendant le séjour et le prix du trajet.
[12] Sept entretiens semi-directifs réalisés à Grenoble, avril 2015 et juillet 2016.